Közérdekű Adatok

I.    Szervezeti, személyzeti adatok
 

I.1.    Azonosító adatok, kapcsolat
MAHART PassNave Személyhajózási Kft.
Cím: 1056 Budapest, Belgrád rakpart, Nemzetközi Hajóállomás
Telefonszám: +36 1 484 4001
E-mail cím: passnave@mahartpassnave.hu
Statisztikai számjel: 10894332503011301
Cégjegyzék szám: 01-09-268781

 

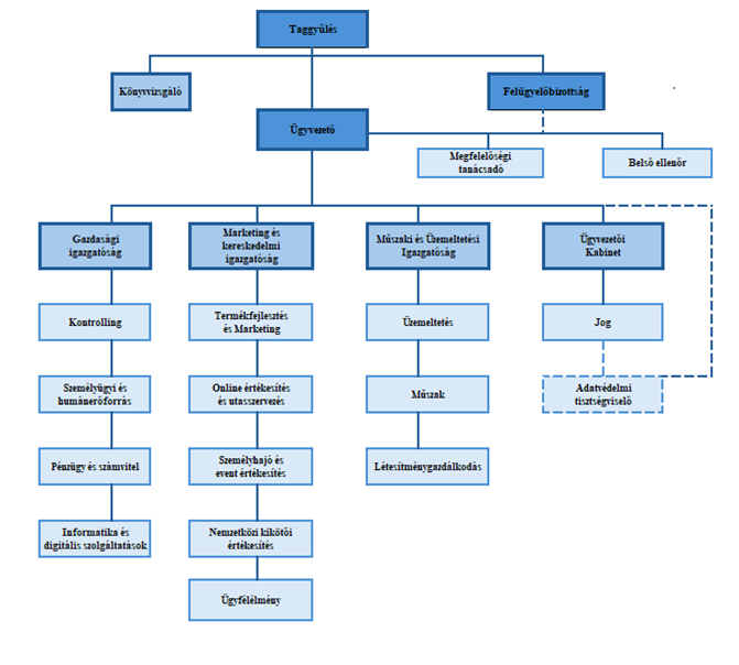
I.2.    Szervezeti felépítés
Szervezeti struktúra

 

I.3.    Vezetők adatai, kapcsolat
Felügyelőbizottság tagjai

 

Név Beosztás
Dr. Vig András Gergő elnök
Szarkáné Kis- Pintér Eszter tag
Dr. Élő Gábor István tag

 

Cégképviselet

Név Beosztás Email
Somodi László ügyvezető somodi.laszlo@mahartpassnave.hu

 

Vezetők

Név Beosztás Email
Gigácz Bernadett gazdasági igazgató gigacz.bernadett@mahartpassnave.hu
Gyarmat Krisztián hajózási igazgató gyarmat.krisztian@mahartpassnave.hu
Kondás Mónika marketing és kereskedelmi igazgató kondas.monika@mahartpassnave.hu
Kis Szilvia kabinetvezető kis.szilvia@mahartpassnave.hu

 

Ügyfélkapcsolati vezető

Név Beosztás Email
Hegedűs Anasztázia személyhajó és event értékesítési vezető  hegedus.anasztazia@mahartpassnave.hu

 

 

Archív

I.4.    Alárendelt közfeladatot ellátó szervezetek
Jelenleg nem működik a MAHART - PassNave Kft. irányítása, felügyelete vagy ellenőrzése alatt álló, vagy alárendeltségében működő más közfeladatot ellátó szerv.

I.5.    Tulajdonolt gazdasági szervezetek

 

Hivatalos név Székhely Tevékenységi köre Képviselő neve Részesedésének mértéke
Esztergom - Mahart Személyhajózási és Kikötő Korlátolt Felelősségű Társaság 2500 Esztergom, Deák Ferenc utca 4 Belvízi személyszállítás Csöppű Mónika 49%



I.6.    Alapított alapítványok
Jelenleg nem működik a MAHART - PassNave Személyhajózási Kft. által alapított alapítvány.

I.7.    Alapított költségvetési szervek
Nem releváns

I. 9.    A tulajdonosi jogok gyakorlója
Többségi tulajdonban álló szervezet:
Magyar Állam
51%

Tulajdonosi joggyakorló:
Magyar Turisztikai Ügynökség
1027 Budapest
Kacsa u. 15-23.
1525 Budapest Pf.: 97
+36 1 488 8700
info@mtu.gov.hu

 

 II.    Tevékenységre, működésre vonatkozó adatok

 

II. 1.    Jogszabályok, közjogi szervezetszabályozó eszközök, szabályzatok

A Társaság működését meghatározó jogszabályi környezet

Szervezeti és Működési Szabályzat

Adatbiztonsági és adatvédelmi szabályzat

Archív:
Szervezeti és Működési Szabályzat

Szervezeti és Működési Szabályzat

Adatbiztonsági és adatvédelmi szabályzat

 

Archív
II. 2.    A Társaság alaptevékenysége, feladata és hatásköre
Lásd bemutatkozunk oldal

II. 3.    Hatósági ügyek kezelésének rendjével kapcsolatos adatok
A Társaság ilyen adatot nem kezel

II. 4.    A Társaság által nyújtott vagy költségvetéséből finanszírozott közszolgáltatások megnevezése, tartalma, a közszolgáltatások igénybevételének rendje, a közszolgáltatásért fizetendő díj mértéke, az abból adott kedvezmények
Közszolgáltatási szerződéssel rendelkezik (hivatkozás)/nem rendelkezik.

II. 5.    Adatbázisok, illetve nyilvántartások
Nem releváns

II. 6.    Nyilvános kiadványok
https://mahartpassnave.hu/hu/menetrend

II. 7.    Döntéshozatal, ülések
A Társaság ilyen adatot nem kezel

II. 8.    A szerv döntései, koncepciók, tervezetek, javaslatok
A Társaság ilyen adatot nem kezel

II. 9.    Pályázatok
https://mahartpassnave.hu/hu/palyazatok

 

II. 10.    Vizsgálatok, ellenőrzések
A közfeladatot ellátó szervnél végzett alaptevékenységgel kapcsolatos vizsgálatok, ellenőrzések megállapításai


 

Ellenőrzés iktatószáma / ellenőrzés azonosítója A külső ellenőrzést végző megnevezése Az ellenőrzés tárgya Volt-e intézkedést igénylő megállapítás
EL-4136/2025.  Állami Számvevőszék Az állami tulajdonban álló gazdasági társaságoknál a belső kontrollrendszer kiépítésére és működtetésére előírt egyes követelmények érvényesülésének ellenőrzése Igen

 

II. 10.    A közérdekű adatok megismerésének rendje
Az információs önrendelkezési jogról és az információszabadságról szóló 2011. évi CXII. törvény rendelkezéseinek megfelelően, a közérdekű, vagy közérdekből nyilvános adatot bárki igényelheti szóban, írásban vagy elektronikus formában egyaránt.
Közérdekű adatok megismerésére irányuló igények bejelentése:
Az igénylés módja a megadott email-címre küldött levél, amely tartalmazza a kért információk részletes leírását. A közérdekű adatok megismerésére irányuló igények teljesítését a MAHART - PassNave Kft. szabályzata a közérdekű adatok megismerésére irányuló kérelmek intézésének, továbbá a kötelezően közzéteendő adatok nyilvánosságra hozatalának rendjéről szabályozza. 

Hivatkozások:

 

Adatvédelmi tisztviselő neve, elérhetősége:
dr. Banu Balázs
adatkezeles@mahartpassnave.hu
+36 30 238 0978
Adatkezelés nyilvántartási száma: NAIH-146392/2018.

II. 11.    A közfeladatot ellátó szervre vonatkozó különös közzétételi lista, a közzétételt elrendelő jogszabály megnevezésével és elérhetővé tételével
Jelenleg nincs aktuális tartalom./Aktuális tartalom feltöltése.

II. 12.    A közfeladatot ellátó szervre vonatkozó egyedi közzétételi lista, a közzétételt elrendelő jogszabály vagy egyéb aktus megnevezésével, elérhetővé tételével
Jelenleg nincs aktuális tartalom. /Aktuális tartalom feltöltése.

II. 12.    Közadatok újrahasznosítása
A közadatok újrahasznosításáról szóló törvény szerinti dokumentum, amely az újrahasznosítás céljából rendelkezésre bocsátható közadat gyűjtésével, előállításával, feldolgozásával és terjesztésével összefüggő költségek jelentős részének saját bevételből való fedezését írja elő a Társaság részére
Jelenleg nem releváns.

Visszaélés-bejelentés
A MAHART - PassNave Személyhajózási Kft. a közérdeket érintő veszélyek vagy sérelmek bejelentéséhez a köztulajdonban álló gazdasági társaságok takarékosabb működéséről szóló 2009. évi CXXII. törvény 7/J.§ (1) bekezdésben foglalt kötelezettségre figyelemmel, a köztulajdonban álló gazdasági társaságok belső kontrollrendszeréről szóló 339/2019. (XII.23.) Kormányrendeletben foglaltaknak és a panaszokról, a közérdekű bejelentésekről, valamint a visszaélések bejelentésével összefüggő szabályokról szóló 2023. évi XXV. törvényben (továbbiakban: Panasz tv.) foglaltaknak megfelelően visszaélés-bejelentési és bejelentő védelmi rendszert működtet. A bejelentőrendszer lehetőséget biztosít a bejelentésre, kivéve azokat az eseményeket, amelyek valamely hatóság hatáskörébe és illetékességébe tartoznak.
A bejelentéseket a Társaság integritási, korrupciós kockázataira, illetve integritást sértő eseményekre, etikai elvárásokba ütköző cselekményekre vonatkozóan lehet megtenni, valamint a belső visszaélés-bejelentési rendszerben jogellenes vagy jogellenesnek feltételezett cselekményre vagy mulasztásra, illetve egyéb visszaélésre vonatkozó információt lehet bejelenteni.

A Társaság integritást sértő eseménynek tekint minden olyan eseményt, amely a Társaságra vonatkozó szabályoktól, jogszabályi keretektől, valamint a meghatározott célkitűzésektől eltér, így különösen valamely hatályos jogszabály, vagy a Társaság belső előírásainak szándékos vagy gondatlan megszegésével elkövetett olyan tevékenység vagy mulasztás, amely a Társaság működési rendjét, a vagyongazdálkodását vagy feladatellátását, bármely tevékenységét sérti vagy veszélyezteti.
Bejelentők lehetnek a Társaság munkavállalói, leendő vagy volt munkavállalói, szerződéses partnerei (leendő vagy volt is), vagy olyan személyek, akiknek a bejelentés megtételéhez vagy a bejelentés tárgyát képező magatartás orvoslásához méltányolható jogos érdekük fűződik.

A bejelentés kivizsgálása a Társaság szabályzatának megfelelően a tisztességes eljárás követelményének megfelelően a lehető legrövidebb idő alatt történik, melynek során biztosítani kell a bejelentő személyes adatainak védelmét, illetőleg magánszemély kérése esetén adatainak zártan történő kezelését. A kivizsgálás eredményéről 30 napon belül elérhetőség megadása esetén tájékoztatjuk a bejelentőt. E határidő különösen indokolt esetben legfeljebb 3 hónapra meghosszabbítható.  A bejelentésekkel kapcsolatos eljárásrendről bővebben olvashat az integritási szabályzatban, mely elérhető a lenti letölthető dokumentumoknál
A bejelentést jóhiszeműen kell megtenni, ebben az esetben a bejelentő nem vonható felelősségre, a jóhiszemű bejelentőt a bejelentése miatt hátrányos jogkövetkezmény nem érheti. 
A bejelentő megadott személyes adatait kizárólag a bejelentése kivizsgálása és megválaszolása céljából használjuk fel és kérése esetén zártan kezeljük. Az Adatkezelési tájékoztató elérhető a lenti letölthető dokumentumoknál.

A bejelentés megtétele történhet postai úton a megfelelési tanácsadó részére a Társaság székhelyére címezve (1056 Budapest, Belgrád rakpart – Nemzetközi Hajóállomás) vagy a visszaeles-bejelentes@mahartpassnave.hu e-mail címre közvetlenül is megküldhető Társaságunk részére.

 

Letölthető dokumentumok:
Integritási szabályzat  
Adatkezelési tájékoztató 

 

A "Köztulajdonban álló gazdasági társaságok takarékosabb működéséről" szóló 2009. évi CXXII. törvény 2. §-a alapján kötelezően közzéteendő adatok az alábbi linken elérhetők: 

Szerződések - utolsó frissítés: 2024.07.30.

 

III.    Gazdálkodási adatok 

 

III. 1.    Éves beszámoló
MAHART-PassNave Kft. éves beszámolói a https://e-beszamolo.im.gov.hu/oldal/beszamolo_kereses weboldalon elérhetőek.

Energetikai szakreferens éves jelentés
Energetikai szakreferens éves jelentés
Taggyűlési határozat

 

III. 2.    Létszám és személyi juttatások

2026

I. negyedév
Foglalkoztatottak

 

 

2025

I. negyedév
Foglalkoztatottak

II. negyedév
Foglalkoztatottak
 
III. negyedév
Foglalkoztatottak

 

IV. negyedév
Foglalkoztatottak


 

III. 3.    Az államháztartás vagyonával történő gazdálkodás
Szerződések 

 

Archív

III. 4.    Nem alapfeladatok ellátására adott támogatások
Feltöltés alatt

III. 5.    Az Európai Unió támogatásával megvalósuló fejlesztések leírása, az azokra vonatkozó szerződések
Feltöltés alatt

III. 6.    Közbeszerzések
Nem releváns